Plant Phenology Ontology (PPO)
OWL
Last submission date June 17, 2025

General information

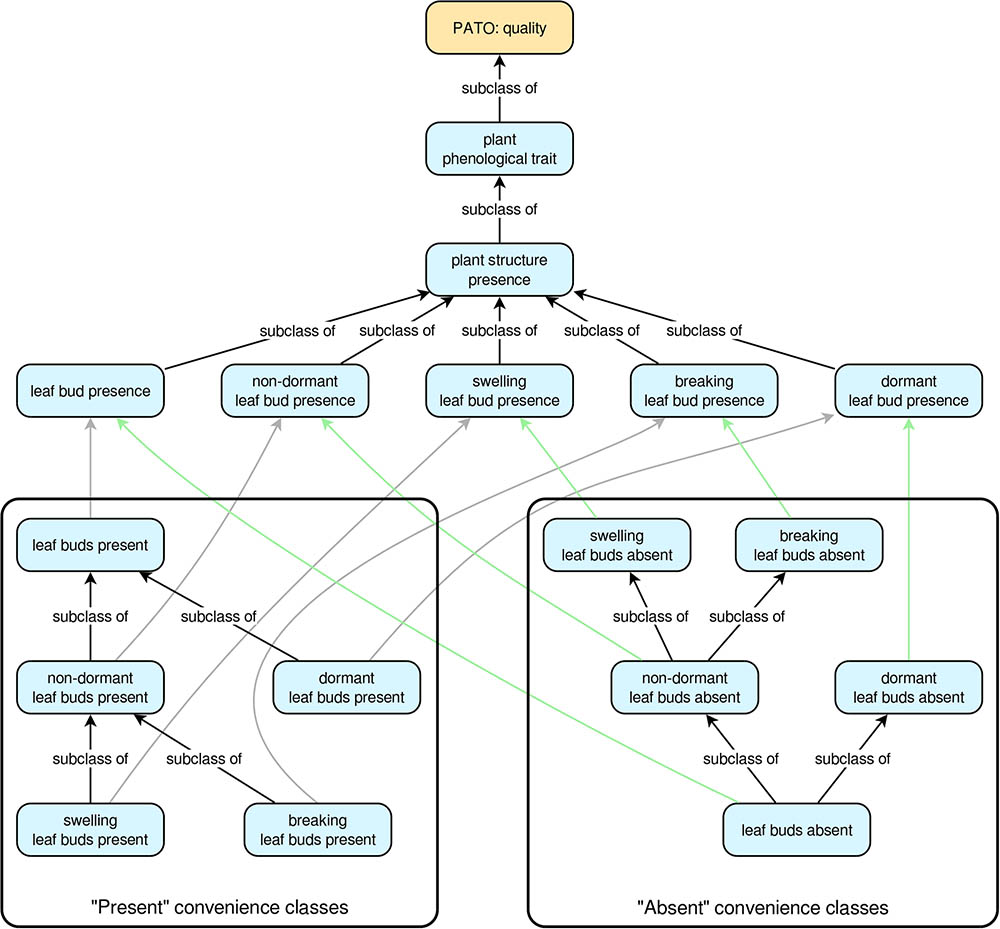
Plant phenology — the timing of plant life-cycle events, such as flowering or leafing-out — has cascading effects on multiple levels of biological organization, from individuals to ecosystems, and is crucial for understanding the links between climate and biological communities. Plant phenology data are collected and used by many different types of researchers, from plant breeders to ecosystem ecologists. Today, thanks to data digitization and aggregation initiatives, phenology monitoring networks, and the efforts of citizen scientists, more phenologically relevant data is available than ever before. Unfortunately, combining these data in large-scale analyses remains prohibitively difficult, mostly because the individuals and organizations producing the data are using non-standardized terminologies and metrics during data collection and processing. Lack of standardization remains particularly problematic for historical datasets, which are crucial for time-based analyses. The Plant Phenology Ontology (PPO) is a collaborative effort to help solve these problems by developing the standardized terminology, definitions, and relations that are needed for large-scale data integration. The PPO builds on the widely used Plant Ontology (PO) and Phenotype and Trait Ontology (PATO) to promote broad reuse of phenological data. The initial use case for the PPO is integration of citizen science data from the USA National Phenology Network (USA-NPN) and the Pan-European Phenology Network (PEP), but work is also planned for integrating data from herbaria., An ontology that defines plant phenological classes and is used to run the plantphenology.org data portal. Reuses terms from PO and PATO where possible. See more...
Initial created on June 17, 2025. For additional information, contact Brian J. Stucky (stucky.brian@gmail.com) and Ramona Walls (rlwalls2008@gmail.com).

Languages



Metrics

FAIR score
Beta

Ontology relations network

Submissions

Identifiers

URI

http://purl.obolibrary.org/obo/ppo.owl
http://purl.obolibrary.org/obo/ppo.owl
Loading

Version IRI

http://purl.obolibrary.org/obo/ppo/releases/2025-06-16/ppo.owl
http://purl.obolibrary.org/obo/ppo/releases/2025-06-16/ppo.owl
Loading

Other identifier

https://doi.org/10.3389/fpls.2018.00517
https://doi.org/10.3389/fpls.2018.00517
Loading

AgroPortal URI

https://agroportal.lirmm.fr/ontologies/PPO
https://agroportal.lirmm.fr/ontologies/PPO
Loading

Visits

Views of PPO

No views available for PPO.